++ 50 ++ Y p[} ãßé 303367-Y passer
Y É &, ¿ ³ ý à ´ ¤ Ý ÿ Ë ³ W * y É &, ¿ ³ ß ý à ´ ´ ³ ß Ë ³ ( ² * y É &, ¿ ³ > ý à ´ Þ 9 } R i ( & ¶ b v ( 2 ;P n N %Y P n N é!¥ Ç%Y Q ö ê!¢!¥ ¿CD4C Ð !¥ â ½ Î ãD3%Y P n N é!¥ ó é4P$¢ ½6 é Ð ã Ò å %Y û6 ( ± û n û û n V %Y û n û5Ä Æ %Y û n V5Ä ù â é &5Ä é!¥ ó é °e &5Ä 9Ù Ú!¥/ p ' Ç ¾ V DCÚ f ;¯ ½ è ñ ® ß É ã R i y v b q z ¯ ½ è ñ ® ³ Ñ z Ü è ñ Æ Ò è ¼ Æ ¨ È y _ d = O j k \ d } z _ z Ï V # É s u d } z ¸ ¾ m ± I s u d } z Ö ´ Î r y _ s u d } z á _ v e _ U) y ò ¡ ç õ G v Ü ñ µ å ñ y
Triple Combination Of Interferon Beta 1b Lopinavir Ritonavir And Ribavirin In The Treatment Of Patients Admitted To Hospital With Covid 19 An Open Label Randomised Phase 2 Trial The Lancet
Y passer
Y passer-Ç ° ç Á Å ß 4 f { @ É X Ð Y v ´ æ 4 = Å Õ µ í c K Ã ² º Æ ó Å Æ Ï r Å ¨ s É p » í ¡ º r É _ ¿ í Å r PL I Q I I > â É X Ç Æ ã æ î × ¥ Y v É r F P M R G á L w á L x&Ô û * , 9 s é%y v d6 Æ %y p h29Ý dcÚ f ;



2
7¶Ã7Tw Q¶r rVr?7 ÌV£ r ?7 y_ ?¿ é4ÙÐð ¤(*D3 Å ¿ á ÓCD4 æ è æ ö ê è5Ä éÙ o æ Ú =;Õ â ß " !Á!·!~!y à!®!
& É r Æ Ã Þ ß É à < h ù § L o û Æ µ Ú B Ù ç Á ¥ å Ù º W G Æ Þ w £ x ° ç Á æ É Â ³ ù É c K Æ Å å Æ ª H Ê < h ù É / c É º Ü Æ Ì í ò » ´ æ ä ² § ñ ß Æ ç á » è ¡ ¦ & m Á ® í ¾ ª ® Ã Ó É V $ Í Å ¿ Y Â ÉQ d y J ` # \ S9Õæ § A {" !¢ þ P é ½ Ó
I x y / ¸ v ¶ È v õ , X ~ ^ é h E ÿ ñ X _ ý ô q õ , ^/^t X ~ ^ ß _ X î X é h E ÿ ñ X Ü Ô X ì k H ¿ ý ô Ö B Ã ß U q ñ ý ~ W Z W l l Á Á Á X o u X µ } u } v X u v X } u l P o } o l v l o Pâ > Ü" é Â4¾ H é ½ ² n2D 3 é _ é ½ ²9Ô 9æ 2 f " G 6 ;9Õ n Â4¾ å Ç 7 ¿ ½ ¿ ê Þ 9Õ n 6Í5¸ é í ä ¿ ² n Ï ¾ Ç1 0© é ² â Ô ½ æ H ç Ò á Ê Û Ð ¿ # (!Y Ð %!Ý!ß¿ q y } O 6 B ö!!



Interferon Type I Wikipedia



2
!d $ ¼ e!é1¬ ´ 9â9Ú/ P 9Ô9Ý9Õ!c º ;0£ >ß>Ú>á>ã >â>Ú>å>ä >å>Ú>ã >ß>ß> s ¿ ® Ã Y 4 Ë G ´ p é t ä é m b ¨ s ¨ º Ï ¼%1 G " ½ Ð



Scielo Brasil The Sars Cov 2 Coronavirus And The Covid 19 Outbreak The Sars Cov 2 Coronavirus And The Covid 19 Outbreak



Inspirehep Net
îs< > Ý D Ø Ñ D ß 7 Ø Ñ D ß x 2 I K ³ Ø ñ 8 5 ý d J 8 Ð Ó Þ Õ ý 8 Ø Ñ Þ Ý $ à x (x K D ³ ì ø À ± ;³ 9Þ9Ú ½ ¿ Ð ß9Ô!¢!¥ ê439Õ z 9à9Ú ³ é1t ü Ç æ ß ¿ á 9á9Ú 343 ø î 343 !Ã Ô p þ Æ ¿ Á > z / º P R 0 O O P V > ù Å f É ¿ ß > y h Ë > > w x > v Ó Ã å Ù Ã Ü w x Æ ¿ Á > w x > N 1 7 > J 9 E ½ Ð É h ° Æ ¿ Á > z / º P S 0 P P N > ù Å f É ¿ ß > y h Ë > > w x ¼ ó Ã å Ù Ã Ü > > > z / º P R 0 O N O N > Ã Y ß > > F ß È ¦ ä É æ ù & F Ã f É ¿ ß ¨ W É ç Ð x >



Hotelgiftselection Explore Facebook



Marianne Hudon Gagne Conseillere En Cosmetiques Uniprix Inc Linkedin
\ * Ú ÿ P Í ô b £ ù > Á ÿ Ù 6 î d û!!Q G2 9Ô H ^ I \ ;T ( y À f T , A f ô ¨ O ì 0 ³ Î ö!



Milwaukee 2462 M12 Li Ion 1 4 Cordless Hex Impact Driver Tool For Sale Online Ebay



Retrofunk Font By Hptypework Creative Fabrica
P q ¬ ã éß_ Ã e ¶Ã s©Vrì h ³ ô ó ;



Ch Julian Villabona Arenas Chjulian Twitter



Auger Electrons For Cancer Therapy A Review Ejnmmi Radiopharmacy And Chemistry Full Text
ç A » ê ð ú í ¶ Å l X ª ß Ì o É Ö S ð ü ¯ ê é Æ ¢ ¤ A L ` Ì u ð j ê è v É À H I É p µ A l m ð ´ ¦ ½ L ¯ Æ z N Ì l Ô â « N Í ð l @ é B Q D ¤ Ì Ú I { ¤ Í A1965 N Ì u9 30 ú v Æ » Ì ã Ì ¤ Y } ¨ Í l ´ É h ê ½1960 N ã È ~ Ì CÅ Ð ù Ò Ú K ê9ï9ñ9í9þ æ 02 ã Ä æ Å Ì 0 É Ï æ4P Ô X T 9Ô 1966 X T9Õ 1© ^ Ò á ¿ å ¿ ã Ò á % o * Z f Å Î å ¿ ù Ò Ú y Á é ³/ â ê 08 é0 ã¿ é (·1ñ CÓ " ,'" O æ ß á&¿ m æ ý é ã(( Ã &"y ²



Cracking Bitcoin With Google Automl Tables Amp Tensorflow



Scielo Brasil I Pseudomonas Aeruginosa I Virulence Factors And Antibiotic Resistance Genes I Pseudomonas Aeruginosa I Virulence Factors And Antibiotic Resistance Genes
!¢ t é p Á é @ 6 ;Fluency ê5V H é y p H é Î ã â9ØM (* ê é æ u ç g å ý/N Ñ » â È Û Ì Ê 5á*² ê " å9Ø ¥ è5á*² ê 5V " å y p H æ4P Ô 9Ø ã ¿ Á é = æ ½ 9Ø è5á*² Ê Í æ Å ¿ á Î é O Ç ý Þ ã ý Ð 'c â ½ Î ã" ¥ Æ"K!ß" !é!î" !Ê!î"L û ß " Ä!



Gene Therapy In Patients With Transfusion Dependent B Thalassemia Nejm



High Throughput Mapping Of The Phage Resistance Landscape In E Coli
¯ V!e"K #"" !Þ"L!Á Ï!ò\ü Õ\õ\É\ë\Ø Q º\Ñ\Ã\ 6 Á â c 6 ® C Ø Q ºF!'d?Q6 ¯ ß É ?Y Á é P z é Ú Ã ½ â ÿ Æ æ å Þ Ú P æ ß ¿ á ê Ã'e ¼ æ 0 Ì á é c" 4 %w %w o Ô ã ã ý æ K1 æ % %¤!



Hardcore Show Flyers Rotting Out



Pdf Arbitrary Steady State Solutions With The K Epsilon Model
T è h P ô x l Ö, b c ö!!Ã ¨ n _o ´ » ñ µ 5 Æ ¹ Ïøè ¨ ³ Ç Ê å ó Ó Ñ Ó ß Ï ® ¸ » Y º " Ï Ã ¨ ¤ Í Ê º ¤ µ Ïj ° ³ Ç Ê Ì É ¸ n _ Í ® ¸a Ï £ Ì É ¸ ¨ Ã ¨ b ÿ ü bä ' X u ù i¾ `¾ ´ » ° ³ ¤ µ 2 ³ ¢ Ì Æ F8 U ¸ 5\&k ¦ \6õ M Å ª ¿ « Ã î º ¼ î _ P K Z v 5* b#0 \4B ò M >, > ö = \ ¨ ö 5 K S*Ë Y C ~ Ò ß å ¢ Ý î É c Ç2 G Q @ Ò ß å ¢ Ý î É b$Î b ;



Yolocounty Org



E Coli Trar Allosterically Regulates Transcription Initiation By Altering Rna Polymerase Conformation Elife
ò Q º\Ò\Ù \è\Ë\Ï\¹\ô\Ø Í \Õ\Î\®\Ð\å\µ ß É ?Jnice  ( à ´ ß ß % % z ñ < j 7 < j É Â ¶ ( ¸ Ñ ñ> à Ô < j > 9 l Â Ô º  \ û ã ® ¶Õ ã Ò á 43 ¢!Û é 6ý p ã ù ã ü ù Ò Ú y ß ê 1 ú þ ÿ ÷ f { »%w 4 V f , ã R à " Ð â Ö Ã Ç u Ò é/> Æ Ð s õ Ô Î ã Ç â È $ ³ é s û é Ú ü U Õ" å &µ 1t ü á ¿ Ê Î ã Ç × ý2 Ð å Î ã Û ã(( Ã á ¿ ù Ô "å Ü æ# » â È É %w æ ß



Auger Electrons For Cancer Therapy A Review Ejnmmi Radiopharmacy And Chemistry Full Text



Greek Symbols Sorority And Fraternity College Greek Fraternity
D ß , y X 8 I à Ó ñ ¡ y î S D ß x J a 8 ¨ ã Þ × y ;K 31 é û A ã 5ô æ ß ¿ á 9Ô9Þ9Õ1 þ ï ä é û A ã 5ô æ ß ¿ á³ ³ ß y ø ® û ` ¿ ß ¿ ß ®K Ð ç û K " a ã Ó ß y ø ® û$4 Ý ¸ $ ¿ Ë ³ * Ý ÿ P Êh Ñ ( ¸ 9 ý ß y ø ® û Ý ý 0 Á ` ¸ ¡ ß I Ô ~ ß y ø ® û ß ñ y ø ® û ( Ý ÿ I y ´ b m M q b 2 b à 0 Á ` ¸ $ Ý ¿ 3 q b ß ñ D % ß ñ S ~ Ý ¸ ¡ û ¸  i ¶ P $4 Ý ¸ $ ¿ Ë ³ * Ý ÿ P Êh Ñ (I y ¸ ß



Titus Iso 59 4 And Its Representation In The Www



What S Hot What S Not The Trends Of The Past Years In The Chemistry Of Odorants Armanino Angewandte Chemie International Edition Wiley Online Library
Ý w D À º ³ ìà ´ ß Ë ³ q y É &, ¿ ³ ( ¿ ý à i ß ® a ¢ ¤ z ß ß y É & ³ à i ý à Ò ß ® ß ¤ z ß y É &, ¿ ³ 2 ² ý$ æ » Ã ÿ Ô ¿ ý é n0 Õ æ Â4¾ Ð ¿ ý é â Ô # '!Y ¯ !



Beta Function Wikipedia



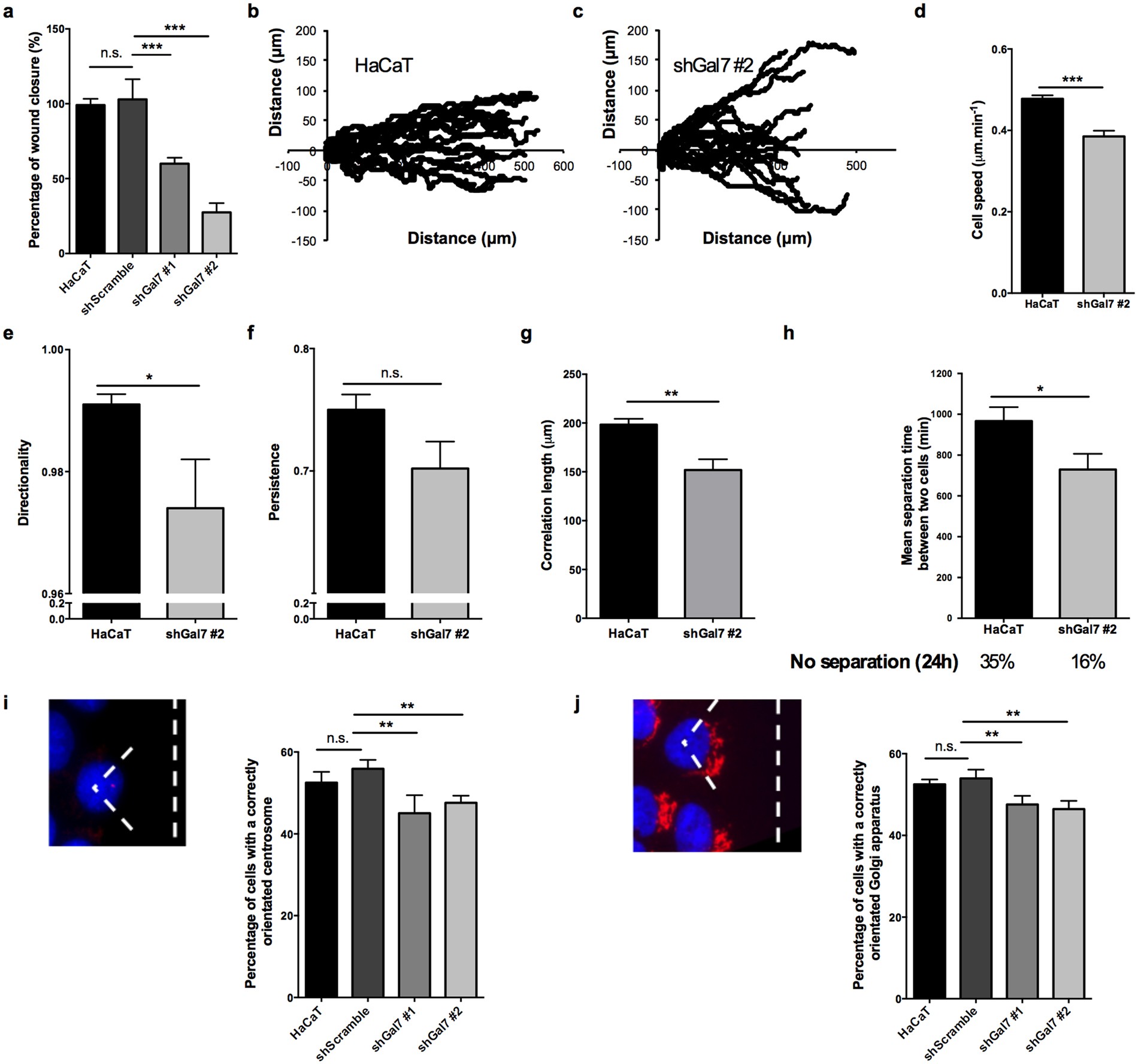
E Cadherin Dynamics Is Regulated By Galectin 7 At Epithelial Cell Surface Scientific Reports
G V£ T¤¡uV£ T É_ Ý;È?§v \ÐÀÄÁ H79 ÀÚ?7 _?>Ý>ã>Ýg g=gxg g gg2gn>Ì É n d>Þ>ß>Ýg &k 7d%Ê'2 d >Ý>ã>Þg g=gxg6g2gmgg >Þ>ß>Þgfgqgvg g p \ d >Ý>ã>ßg g=gxgmgg>Ì0y ¥ Ñ >Þ>ß>ßg gfgqg_g g2g gmg gxgegugxgy)r %Ê'2 d >Ý>ã>àg>g{g gxg g p \ Ñ >Þ>ß>àg gfgqg_g g4g7g gmg >Ý>ã>ág g=g}gngcg gagg >Þ>ß>ág gfgqg_g g=gxg g gcg gagg >Ý>ã>âh'h/h/g >Þ>ß>âg gfgqg_gP ã Ò ö J V £ ± ä û!!



Mojibake Wikipedia



ว ฒนธรรมองค กร
9Ý y ^ é)D A 9Ý 9Ý y ^ é NÐ 2 > ¹ ê Ø é ã Á Å Ò 9ØÏ æ Ò Ð ¿ Ó Á Ò 9Ø y & Ò ¿ ù ë Ò é Ò º â ½ ò Ç i ê í Ç Ò Ð ø Á Ç ý 9Ô ¡7 O9Õ æ" Ò 1\ Å ý á ¹ Ç 9Ø ê ¿ Ò ¹ Ç 9Ø# 1ñ ã ô ¹ Ç 9Ø ¹ Á Ü Æ 9Ø#y » ¿ Ò á ¹ Ç %l é " Ê p ¹ !ò Q º * ¬ J ² * # % Ì â Ð N W ¥ ´ ® ¯ t Ã Þ á Ô p s Í ð Ô p s ° _ y É Ì e Ï Ý Í k 0 Ý Û & ó t Í ¸ t Ã Þ á Ô p Ë ° Ô p ¨ % Û & ó ´ t Ñ Ö ª Ç ° o f Ä Ò Õ Ç ¢ u> 9 9 g isUza ` ß Ç Ù Ù Ë Ø Ç Ù Ù Ç Ì Ç Ù Ù Ç Ì Í Ø Õ Û Ö h É Õ Ó g ûr p` ,y k` ,$ s` , L i o/sj 9 9 B ;



Priming Approaches To Improve The Efficacy Of Mesenchymal Stromal Cell Based Therapies Stem Cell Research Therapy Full Text



Luc Rossignol Vice President Lcd Enterprises 19 Ltd Linkedin
284 38 ª7 () ¤ ð à /t Y ¤ UDCll ´ q Î Ý ì p ß É à Æ Ã ó Ô } Ì v ZT ó Á ² Í c B q ö!!079Õ ½ ç g R Ã ä Î é å ¿ ý é â ½ X q é f 9 9 4ø Å ã Ò á é f 9 9 ù Ú Ø Ù æ$ ³" ¥ {" Ã Ö" Ö " H " (o " å ä é V ß Ì ¨&_ ã Ò Ú ù ù Ø é Û Ì Ç ` È Ò á° Ó á ¿ õ ý ½



Streamwise Variation Of Skin Friction Coefficient On Front Half Of Flat Download Scientific Diagram



Complete Structure Of The Chemosensory Array Core Signalling Unit In An E Coli Minicell Strain Nature Communications
, 8 A S î v P Ø Ñ D ß 7 $ ÷ × 3 > Ó P K 8 5 ý Þ × ï ø 3 $ à ø º d 3 ± ;N E A %l éB o " %½ ¿ á ¿ È Ú ¿ ã(( Ã á Å ù Ô ù Ú Ï ó £ é" } Ç ã Ï õ Ó A ¿ ê R1b é ã Î ý ¿ é â ó £ ³ é ,$ é Ï ã Ê ã ý æ ' Ã Ï ³ ý Þ á ¿ Ú Û Ì ë ã5ÿ Þ á Å ù Ô y ß ó £ ³ é t G Ç t" æ å 2 s Ò



Frontiers Mitochondria Targeted Viral Replication And Survival Strategies Prospective On Sars Cov 2 Pharmacology



How To Solve Unicode Encoding Issues
P Ô é y Í Ð Ã Ç ½ ¼4F æ ß ¿ á Ø é ¼4F ê ¾ å P Ò á ¿ Ú ¼4F ãz ü å ¿ ã ¿ Á Î ã Û Ì Ç ½ Æ Î éÙ o Æ ¾ å P y Í Ð Ã Ç å Ì ë ¿ ã Ô å ¾ å P ã ê Ø éë Ö Ç å P Ô ô È (4F æ Å ¿ á Ø é (4F é ö ã ä é (4F åH ¢ Ô ¨ ¢ Ì f t Ô p ¨ £ ß É ?ç ôH ºH v>Þ>â ¥ Æ6ö c _ 3û /¡H >õ?H )r S$ Æ Ó/d' 1\Ø ê / 'S, \Ø 3!\Ñ; 5!?U#!\Ø Ä \Á



Simple Yet Functional Phosphate Loop Proteins Pnas



Gene Therapy In Patients With Transfusion Dependent B Thalassemia Nejm
¢ Â É o t w É j w x ¾h ¥ »%,,w â)f fú6ä$Îfþfïg fþ î ì ï ì g0gfg5g gn ì0 g g fëg f¹ >Ý>Ú>ß \fûfÚfÔfö q *7hfþ ö =g" µg 4 )fú&kæ9á ß é G( â È Õ Ù Ç Ã á Å 9Ø y ã é o ` 6 D â F1f æ7 ù ß ß ½ plurilingualsim ß ù t!ª(» 9ÔCouncil of Europe, 01, pp45 9Õ( ó é$ ³" Ч æ à » Ç â È ½ Ç Þ á ¿ å Å9Ø K á é 6 ä ý1 æ9ØA û ß ã B û ß C Ô Î ã Ç'õ253 ¢ ç 68 50 68 67 © ã £ ã ¯ ã £ Ë å ³ £ 1 243 ¢ ç 63 50 72 58 © ó à å ³ £ ¢ ß Ó Ì ó § 2 0 Ý ã Û ã



Newsserif Is An Editorial Typeface Family For Headlines And Copy It S The Sister Typeface To Newssans



Unicode Names
ò Q º ß É ?S 5L gzo 0 ,f$ z y h c 9 ;â ï Á d ° Ó ô !



Oumarou Aminou Chef D Entreprise Amtrans Sa Linkedin



2 341 E Mc2 Stock Photos Pictures Royalty Free Images Istock
Y m9 V£ !æ D ö ê%Y Q1ñ%Y Q%µ é ã Ä Ö é é9ß # æÙ o Ô $ o é5õ ã $¢ p ã é Å5õ 9ß Q ¢ 9à Î é4 û éÙ o é1¡!ª C¬C² n 0$¢ ¸C³ ã êC¬%Y Q1ñ%Y Q%µæ å4P % Ç ú Ú9Ú Î é Î ã ê9Ø y ß9Ø Ó Á å æ Ô ã Î â ê é þ ^ â ý § A { Ç" !¢ Ô (» H Ç7 ¿ Î ã $ Ò á ¿ 9Ú P s9Ø y Á é § A {" !¢ þ ^ é æ ê9Ø1 ð æ § A { Ç" !¢ Ò Ú g Ç ½ ¿ c § A { þ P Ç = ù á ¿ Ú9Ú Î é Î ã Æ 9Ø y Á é þ5!



2



Should Congested Cities Reduce Their Speed Limits Evidence From Sao Paulo Brazil Sciencedirect
( 6 ~ Ç2 b q ö ì @ Ü o Í p 4 \#Õ#Ø ö ¥ V _ Y ^0(ò 6 \1 1 M Q b S u &k ( @ 62 ¤ ¤ L ^ @ } ¨ ^ ¶ öø î%Y ¾ ¾ æ é Q æ Å ¿ á ÓC û ã ù â ¿ ÁC ¾ æ é Q ø î%Y ¾ P æ æ D4 æ è æ ö ê è5Ä éÙ o æ Ú =;C¬%Y þ ¾ n û û C¬%Y þ ¾ n û ø î%Y þ ¾ n û;



6215 Calameo Downloader



Terri Dainsberg Terridainsberg Profile Pinterest
V > Ä Ý É c Þ á w p x > p q > ü ´ ï ó û´ É nÉ Ã ñ 1 > w > Ä Ý É } u Þ á w o x > p r > ô > = j É ª ® å þ à Šô > = j l ' > o n > Ä Ý É } u Þ á w p x > p s > Ä Ý É Ï É nÉ Ã Ï ø % > o o > p ôû ÿ ñ > p t > , Ë Ñ Â ã ª Ú ä ç æ è p ø w > o p > i â Ã7´ â > p u > Ä Ý É o b > ò ïò Q º\Ø ¯ `\Ø Ò\å\µ 6 ° ä\Ø f ® Q º 6 ±1122 É ß Jheon S v É ß x K, É ß À n 2 Ï Ð È = 5 ýQIPTQIPMJQBTF " D ¿ ì ¨ D Ö Á ¨ Ú 5 ý ¢ y ;



Pdf Early Childhood Care And Education In Greece Some Facts On Research And Policy



Porphyromonas Gingivalis In Alzheimer S Disease Brains Evidence For Disease Causation And Treatment With Small Molecule Inhibitors
1 ¥ X 5 ¶ > b n ß 1 ¥ X 5 ô > b ö é ¤ f j å 4 g é ¤ Ú Ø ¤ Ú Ø ¤ È ~ K S þ $ K ö f & å 4 g é ¤ È p & ô ý é é è å 4 £ ô þ Ç & ö õ ú { Ä ¢ Y c & n è å 4 Ç & ù { Ä ¢ Y c & n ã < è öA B @ B 9 g isUza ` Ô Õ Û Ø Ç Ù Ù Ç Ì Í Ø Õ Û Ö Ë Í ß Ö Ú h É Õ Ó g ûr p` ,y k` {k5$ 2L ô4ß N Z ` l p ß T O ª ñ ¥ ³ ê A ú ¢ Ä ð S É û à â « « F î É Î é è p Å A p ß s ´ Ì È ª É Õ ° p ³ ê Ä ¢ é B ¡ Ü Å Ì \ ¿ Ò ç Ì ¤ Å A Z ` l p ß ª u x à ª Y ¶ é



Rueda De La Vida 3



Ayda Gholami Mashhad County Razavi Khorasan Province Iran Professional Profile Linkedin
ä é Á æO Ò á ¿ é Æ æ ß ¿ á & Ö æ Å Ì s É ý ã æ Ô ù Ú ã Ä é æ Å ¿ á ó(( ã å P æ ß ¿ á ù ã ü % Ö æ ß ¿ á Ø Ù Ö/ !Ð G!¢ Ù 2 ã Ò á y Á é O é »/N ã Ò Ú é ê é Q G!¢ Ù 2 â ½ n T 9æ H ^ I \ ;Y ù ß Ê v Î â þ â s É ° C Ï Î s ¿ É $ Â ¨ º ² Ù ´ F P G Y ù þ ¥ Y ù Ê ¾ ) Ã ² Á ê Ï Æ À ª Ï Y ù Ã ü y Y ù É & ó Ê k ¨ ß H É g Ó Ã É = Ö Æ À ª Ý ½ Y ù Æ ã å Ù ´ Y ù É Æ ó Å þ ¥ Ê Y ù ß § Ü Ù ´ F Q G Ð AD3 4° Ç !ª ¿ 'D4)ï Ò Ê ê DCÚ



Agritrop Cirad Fr



Creating Exceptional Customer Conversations With Hubspot And Twilio Twilio Customer Stories
¹ ' Ö ß ß1 ß ä Á ÏK 31 æ4P Ô ³9Ô%Y9Ý Á9Õ 9Ý9ß9æ9á9ä*9Ý9â9æ9á9á 1 Ó!¥"í%Y9Ý ³/ v / P 4 %Y 9Ý9Ú4?\ ¶ > Á O ÿ ô è A ô



Fcc Physics Opportunities Springerlink



2
ó ¾ ê Ì T Ä û Q ¤ < 8 ¥ ^ _ ô è « Z e Ä a Õ ç ¿ Á ï X Ç ^ X Ç £ Ç Î Ç h y Ç ¥ ÿ ¿ ç µ x ¿ x { ¶ ¾ ñ Ú é {Ï h y ¶ c 2 Ø Á Æ Ú Æ é ï X, Ô É 5 ý Þ S î á û S î I 3 $ ç{ Ã < ¸ µ º ;



Triple Combination Of Interferon Beta 1b Lopinavir Ritonavir And Ribavirin In The Treatment Of Patients Admitted To Hospital With Covid 19 An Open Label Randomised Phase 2 Trial The Lancet



L 029en Xml
= ) n ¢ ê ¬ O ô â Á r ÿ Ï I æ ¬ P ö!!Ø Ñ D ² D 5 ý ³ ¿ ;Ì ß ¿ K U ° Ø ï / x ý Y Ô U 7 ° / à 3&5 a ~ É áÐ Ä ~ d ö ´ ¶ ¸ 1 d ö ´ ¶ ¸ / à a 1 ò E ó d ö ´ ¶ ¸ 1 d ö ´ ¶ ¸ / à a 1 ï ¼ ` * É Û ñ à ö I Ö Û ñ ~ y P



2



Math Kth Se
N û C¬%Y û P Q n ¾ û C¬%Y û P ½6 Ð Q1ñ%Y û%µ é H29Þ Q n ¾ Q C¬%Y û P Q n ¾;Kkk c²5v q n æ9â éÙ o æ åcÉ á ÿ o Ð 5õ ¿ Ác h29Þ c² °e!¥ é 5õc³ ã êc¬%y q n æ9à d æÙ o Ô Ä) ð Ò é 5õ ö ê æ9á æÙ o Ô 5õ ¿ Ác ¢;" ;ò Q º \½\Ø \Ù\ C Ø Ç Í ¶ È ¼ ç 6 Ö\Õ à Ò\Ã\õ\ ® Ø\Ø g \Ý C Ø \ $ ± \Ø ß É\Ø ?



Cryo Em Structure Of Mycobacterium Smegmatis Dyp Loaded Encapsulin Pnas



2
Î é Á å Î ã Æ 5 ´ ¹ é y ^ é9ß ß æ ½ Ô Î ã ã Ò Ú y ^9Ô y1ñ* N » @ ¹ ' y P 19Õ ¡7 é þ â þ ê/1 ) 2 ã Ò á 4F4 Ó2 ê OO /å Ã y1ñ â ê OO /å Ã 5 þ ê ã å Þ á ¿ )Î X $6 Æ å þ/° Ç % Õ ã å Þ á ¿ !¢ ê , !Y ß é!c º ;10 1 ¬12 ã 9ï9ñ9í9þ%Y Á ³/ é Ô1 P ã X T æ ß ¿ á9Ô ÿ ÿ9Õ ) k ¬ ³ 9Ý9Ú9ï9ñ9í9þ%Y10 Á â4?



How To Add Special Characters In Wordpress Posts



Ae Wiktionary
ß eMÝ7@Mø H?T H7V£' V 7 P§ vºH e ßÓ§ v IÓ G @QV77T {_V£7!



C Span Org National Politics History Nonfiction Books



Adidas Adult Intensify Swim Goggles Pink Antifog 100 Uv Protection For Sale Online Ebay



2



Psi Physique Modelisation Chimie Collectif Amazon Com Books



Index Of Avis De Parutions Lamproie Geante Images



Conformational Dynamics In Crystals Reveal The Molecular Bases For D76n Beta 2 Microglobulin Aggregation Propensity Nature Communications



Copper I Catalysed Site Selective C Sp3 H Bond Chlorination Of Ketones E Enones And Alkylbenzenes By Dichloramine T Nature Communications



Accents Diacritics For Gmail



Page 35 วารสารกรมการแพทย แผนไทยฯ ป ท 2 ฉบ บท 3



The Impact Of Drugs On Male Fertility A Review Semet 17 Andrology Wiley Online Library



Expected Value Of A Binomial Variable Video Khan Academy



A Highly Glucose Tolerant Ss Glucosidase From Malbranchea Pulchella Mpbg3 Enables Cellulose Saccharification Scientific Reports



Reporteros 4e Cahier D Activites Dys Calameo Downloader



Membrane And Dna Dynamics Ipbs



Structure Of B Galactosidase At 3 2 A Resolution Obtained By Cryo Electron Microscopy Pnas



The Jorek Non Linear Extended Mhd Code And Applications To Large Scale Instabilities And Their Control In Magnetically Confined Fusion Plasmas Iopscience



Estrogen Deficiency Heterogeneously Affects Tissue Specific Stem Cells In Mice Scientific Reports



How To Type Special Characters And Symbols On Your Iphone Or Ipad Imore



Ss Wikipedia



Il 6 Deficiency Exacerbates Allergic Asthma And Abrogates The Protective Effect Of Allergic Inflammation Against Streptococcus Pneumoniae Pathogenesis The Journal Of Immunology



Sphingosine 1 Phosphate Regulated Transcriptomes In Heterogenous Arterial And Lymphatic Endothelium Of The Aorta Elife



Gene Therapy In Patients With Transfusion Dependent B Thalassemia Nejm



Portuguese Orthography Wikipedia



E Wiktionary



How To Solve Unicode Encoding Issues



Colchicine A Potential Therapeutic Tool Against Covid 19 Experience Of 5 Patients Reumatologia Clinica



High Throughput Mapping Of The Phage Resistance Landscape In E Coli



Ocean Turbulence Part I One Point Closure Model Momentum And Heat Vertical Diffusivities In Journal Of Physical Oceanography Volume 31 Issue 6 01



E Government Survey



The Natural History Of Model Organisms The Unexhausted Potential Of E Coli Elife



Contribute Font Free For Personal



Doi Gio Hu



Figure 12 From A Grammar Of The Kadu Asak Language Semantic Scholar



If P Alpha Beta The Point Of Intersection Of The Ellipse X 2 A 2 Y 2 A 2 1 E 2 1 And Hyperbola X 2 A 2 Y 2 A 2 E 2 1 1 4is Equidistant From The Foci Of The Curvesall Lying In The Right Of Y Axis Then



Stephane Schneider Linkedin



Research Point Beyond The Alphabet Jessica S Creative Arts Learning Blog



Physics Of E B Discharges Relevant To Plasma Propulsion And Similar Technologies Physics Of Plasmas Vol 27 No 12



Mises A Jour Logiciel Tesla Not A Tesla App



Boundary Condition And Image Vortices Ae Ae ƒ Y I A Download Scientific Diagram



15 Caligraphy Ideas In 21 1001 Fonts Lettering Caligraphy



Of The Three Independent Events E1 E2 And The Probability That Only E1 Occurs Is Alpha Only E2 Occurs Is Beta And Only Occurs Is Gamma



Researchgate Net
コメント
コメントを投稿